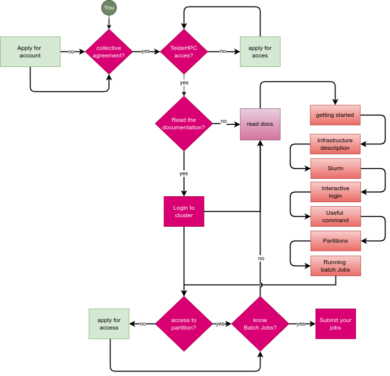
Getting started#
This page will guide you briefly to the documentation. If you follow the steps below you should have a good idea about the most important aspects of the TeideHPC cluster.
1. Get a TeideHPC account.
If your entity has an agreement signed with us, obtain a TeideHPC account by sending an email to soporte@hpc.iter.es informing us who is the person in charge of the department or entity to which you belong.
If you are a researcher or company interested in using our services, ask us
2. Send us a GPG public key.
You will receive your VPN credentials encrypted with your GPG public key.You just need to decrypt it and connect to our VPN
3. Change your password
After connecting for the first time you can change your password. These have a series of security policies that you must comply with as well as an expiration date. To do this, you have the password change tool https://passwd.hpc.iter.es/.
4. Before starting any serious computation have a look at the storage options.
Your home-directory on TeideHPC has a soft limit of 5GB! Save your data in data or lustre directory
5. Discover the section of useful commands and usage tips
There are a handful of useful commands and usage tips which might facilitate your life on the cluster.
6. Before submitting a job, We recommend documenting yourself on the following aspects:
- Cluster description
- Slurm job manager
- Partition different
- How to load software
- Interactive sessions partitions have different limits.
- How to use GPUs
- Multi-node executions MPI
7. To get familiar with batch jobs
Have a look at Batch jobs
8. Don`t waste!!!. Use nodes and GPUs efficiently.
Study the efficiency of your jobs with slurm or tell us the job number, start and end time, as well as the name of the nodes on which it was executed and we will send you an analysis of it.
9. Do you need Cloud Computing, IaaS (Infrastructure as a Service), Virtualization, Storage, Private network or Servers.
Write to us at support@hpc.iter.es
10. Any other questions, help or technical advice?
Write to us at support@hpc.iter.es
Recommended work flow at TeideHPC.#
